雷妮·雷霍·佩拉几十年来一直在研究胚胎发育时间对健康和疾病的影响。今年7月干细胞生物学家雷妮·雷霍·佩拉在发育生物学学会年度会议上向数百名科学家发表主旨演讲时问道:你知道还有什么比精子和卵子结合形成人类更吸引人吗?经过数十年研究,负责生殖细胞的基因和其他信息,产生生殖细胞精心策划的分子平衡作用,预测胚胎健康的因素——她对生命科学的敬畏只增不减,它让我想起了大爆炸,这么多条件都必须正确,每一个问题都有答案,但退一步问,这些是怎么发生的?这有点令人惊讶,我们真的不太清楚。
博科园-科学科普:在她努力阐明更大图景的过程中,出现了一个共同主题:一些看似简单的事情,比如胚胎在发育的最初阶段,可能会对健康和疾病产生巨大影响,甚至在孩子出生几十年后也是如此。最近利用这种洞察力来扩大工作范围,例如胚胎细胞可能会对神经系统疾病如帕金森症的病因研究做出贡献。但是今天,佩拉将更多时间投身于一个完全不同的挑战,能把科学带给大众吗?为了做到这一点,她表示我们需要讲故事——科学家们自己与工作的故事,那些让他们变得脆弱、更容易被认同的故事。佩拉说自己的科学之路她从来无法预料,她在威斯康星州小镇上的一个贫穷家庭中长大,是家里六个孩子中最小的一个,也是家里第一个完成四年学业的孩子。
干细胞生物学家雷妮·雷霍·佩拉在蒙大拿州州立大学工作,也是研究和经济发展的副校长,职业生涯既致力于揭示早期胚胎发育时间与后来健康之间的密切联系,也致力于鼓励科学家分享他们自己的故事。 图片:Kristine Paulsen for Quanta Magazine
她的母亲扛起家里的重担,独自一人养活她和兄弟姐妹,而她的父亲在她童年里都在与酗酒和无家可归作斗争,父母在佩拉20多岁时去世。她几乎是无意识地走上了科学的道路,但她后来成为了胚胎干细胞和生育方面的专家,并担任了斯坦福大学人类胚胎干细胞研究和教育中心的主任。但在2013年,她决定放弃一切,成为蒙大拿州立大学研究和经济发展副校长,她觉得自己可以在那里对科学教育产生更大的影响。《Quanta Magazine》最近采访了佩拉,谈到她对时间、细胞命运和健康之间联系的探索;逆转录病毒DNA在早期发育中所起的惊人作用,她对科学教育的未来充满希望,为了简便起见,采访内容被压缩和编辑过。
1、你在威斯康星州的铁河小镇长大,是什么最终让你走上了科学的道路?
铁河镇位于苏必利尔湖南岸约20英里处,人口约1000人,在我小时候人口或许更少。和美国许多小城镇一样,孩子们会走进小学和高中,但在上大学或从事职业方面,他们没有太多抱负。我的母亲非常疼爱我们,她想尽她最大努力让我们六个兄弟姐妹过的开心,因此她非常忙碌,也就没有人跟我谈过大学生活。
高中毕业后,我在福特汽车经销商那里找到了一份簿记员的工作。工作几个月后,我第一次开始思考我想做什么;而后我获得金融援助,被威斯康辛州大学的商科专业招收。在大一和大二的时候,我经常想要放弃,因为我并没有真正意识到这一切将走向何方。然后当我选择了人类遗传学课程后,我深深爱上了它,在那之后我开始认真起来。
2、是什么促使你把工作重点放在胚胎发育和繁殖上?
我个人对这些问题非常感兴趣是因为我和姐姐很早就患了卵巢癌,所以我没有孩子。因此我想了解细胞的命运,来回答这样的问题:是什么让卵子和精子能够让它们将信息从一代传递到下一代,这些模式如何建立?在受精后,为什么下一次细胞分裂通常需要11个小时?难以置信的是,我们对卵子和精子到底是什么知之甚少。我仍然很惊讶精子和卵子结合在一起可以创造出一个人,这太疯狂了,不是吗?
3、我们又知道多少呢?
我们仍处于一个描述性阶段,甚至获取受精和胚胎发育的视频图像都好像来源于近代史。分子事件也是如此,但一直在增加描述类别——比如对遗传后生标记的研究。现在通过单细胞分析,可以真正开始探索这些类别。实验刚刚开始了解哪些基因程序是开是关,以及这些程序在做什么。例如事实证明,人类和小鼠胚胎中一些基本的表观遗传程序(如组蛋白修饰和转录激活)惊人地不同,这使我认为表观遗传因素正在决定物种特异性过程。
4、那么,你的工作告诉你人类繁殖的独特性是什么?
时间是独一无二的,我们的研究表明,胚胎发育时间非常精确,是人类特有的,这非常合理,因为它必须与子宫发育时间相匹配。我们已经详细分析了第一个细胞分裂,第二个细胞分裂,第三个细胞分裂,对胚胎健康意味着什么。这些定时参数与染色体数目之间的关系——太快或太慢与染色体数目错误的胚胎与之明显相关。
5、这些定时参数到底是什么,它们为什么如此重要?
结合成像和基因表达测量来观察胚胎时钟如何工作,就在卵子和精子融合之后,几乎没有转录(因为胚胎从卵子中提取母RNA来制造基本蛋白质)。第三天,胚胎基因组打开了,这时转录的主要波动出现了。也非常想知道是什么程序驱动了最初三天的准备。根据我们的研究,它是精确定时的细胞分裂,与表观遗传因子协调,从母体基因表达到胚胎基因表达的转换。时间参数与前三个细胞分裂有关,在胚胎基因开始表达之前,这对胚胎的生存至关重要。
佩拉指出了一系列人类胚胎早期细胞分裂的延时视频,她的研究表明,这些早期细胞的命运部分取决于它们整合进DNA的逆转录病毒基因的表达。图片:Kristine Paulsen for Quanta Magazine
首先胚胎中的第一个细胞形成腰部或卵裂沟大约需要30分钟,发现这在一定程度上可以作为染色体数目的度量标准。当时机不对的时候,胚胎出三对染色体的可能性就很大,而不是两对。它可能开始分裂,在其他染色体周围形成卵裂沟,或者根本无法分裂。下一个细胞分裂,从2个细胞分裂到3个细胞,需要11个小时,正负4个小时。第二阶段的时间确实反映了卵子的成熟程度。最后第四个单元格应该在第三个单元格之后不久出现。这反映了前两个细胞营养如何平均分配:如果其中一个细胞获得了所有营养,它将分裂得更快,而另一个细胞则会落后。
6、但发育时间不仅对胚胎即时存活很重要,对健康和疾病也很重要,对吧?
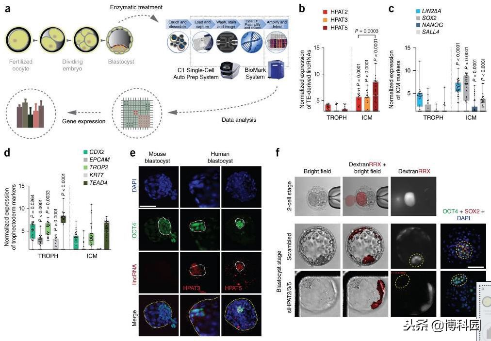
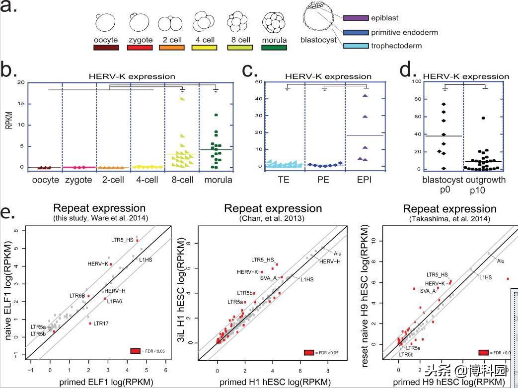
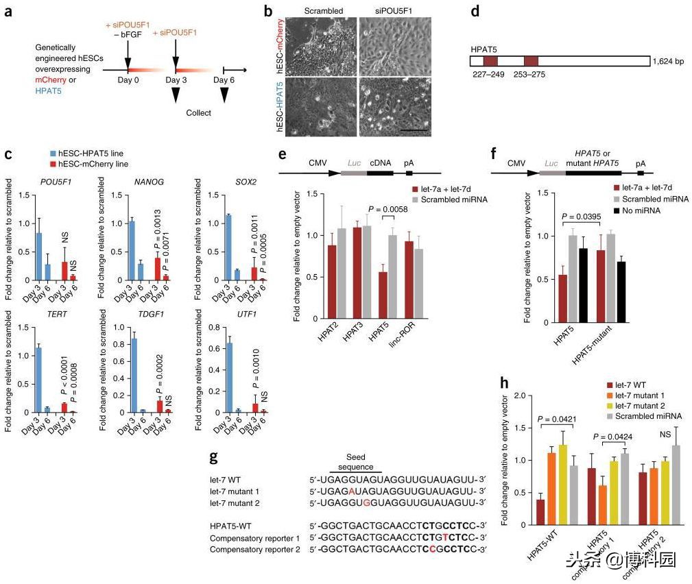
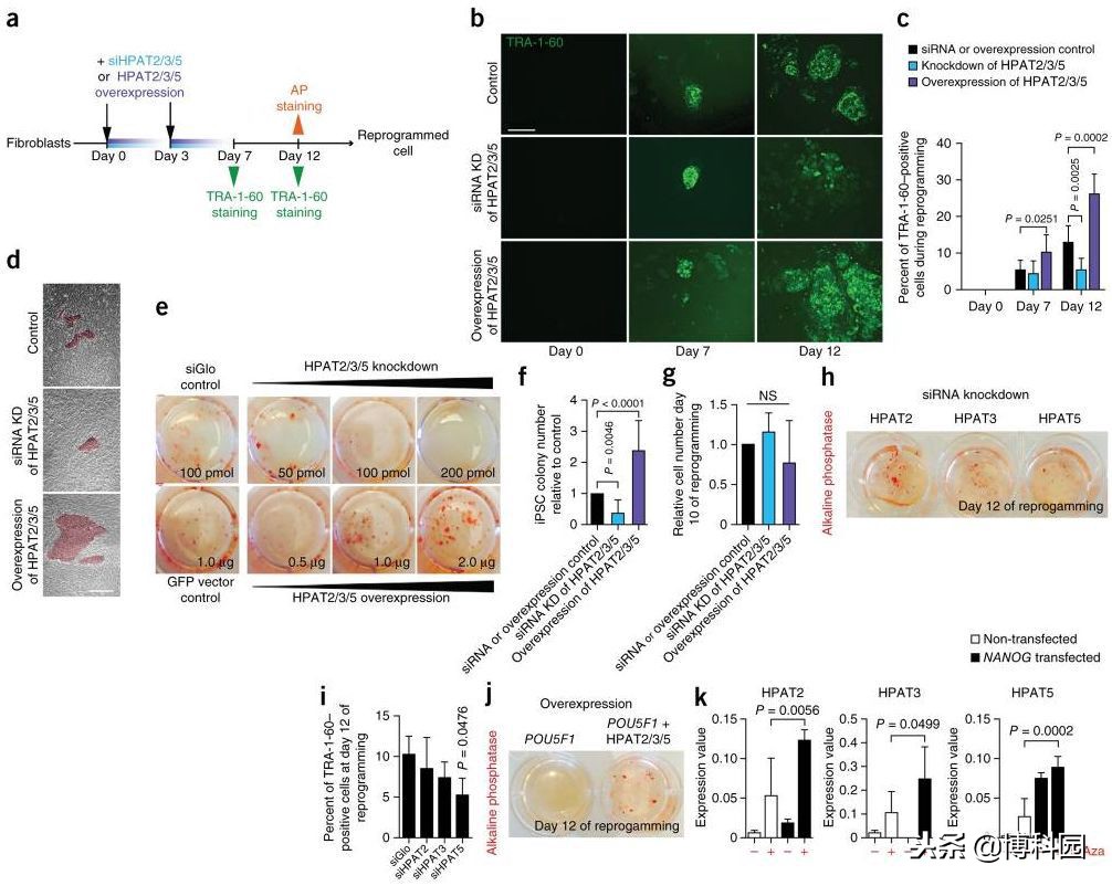
是的,这是我们最大的假设之一,因为时间在决定细胞命运中扮演着重要角色。这个想法始于一个特定时间轴,如果一个细胞不能按时到达某个阶段,它的细胞命运就会改变,通常会被组织抛弃,然后走向死亡。例如2016年发表在《自然遗传学》上的一篇论文中,我们发现了近150种新基因,其中许多是逆转录病毒,它们在人类干细胞中很早就表达出来了。然后,当关闭一些逆转录病毒基因时发现它改变了细胞命运。
胚胎干细胞最终会生成胎儿,而不是胚胎干细胞,细胞只能生成滋养外胚层,滋养外胚层会生成将胚胎附着到子宫上的组织。滋养外胚层由“坏”细胞组成,而这些细胞不会成为胎儿的一部分。这就意味着,胚胎发育的时间可以决定哪些细胞会成为胚胎的一部分。哪些细胞是胚胎外组织的一部分取决于我们从逆转录病毒整合中继承的人类特有的序列。
7、DNA病毒在早期发育过程中竟然扮演如此重要的角色
在进化过程中,病毒一直存在于我们体内,并且不断改变着我们。我们与斯坦福大学乔安娜·维索卡在《自然》上发表了另一篇论文指出,这些病毒序列还有第二效应:它们不仅会导致细胞死亡,还会帮助胚胎摆脱病毒感染。在这两种情况下,似乎我们在开发早期就有了一个基于病毒的清理系统。
8、你也在研究确定细胞是否会变成生殖细胞的因素,那里扮演着什么角色呢?
今年4月份发表在《自然细胞生物学》上的一篇论文中,我们发现了三种相互作用的蛋白质,它们帮助形成原始生殖细胞并维持原始生殖细胞的命运。OCT4蛋白是胚胎发育和细胞命运的主要调控因子之一。但是如果两个细胞都表达OCT4,你如何判断胚胎细胞是否会形成原始生殖细胞?我们认为OCT4可以与不同的合作伙伴以特定的方式进行活动,从而产生胚胎。这就是细胞的决定,你可以把它想象成一个支点:干细胞位于中间,如果OCT4和其他蛋白质发生协同作用,这个支点就会向生殖线倾斜。
如果其中一种蛋白质含量不正确,这些细胞反而会变成外胚层,胚胎组织通常会产生神经元,这个平衡非常微妙。我们现在开始分析每一种蛋白质在胚胎和生殖细胞发育中的实际功能,以及其他转录因子如何参与其中。回到你的问题疾病和发育如何相关:在发育过程中,必须有一个错误率决定这些细胞命运,得到的原始生殖细胞数量或多个神经元取决于这个轴的工作,比如说第十周的胎儿,我们真不知道错误率会引发什么后果。
9、可以举个例子吗?
一般来说,如果A型细胞必须在B型细胞形成之前形成,但A型细胞数量太少,那么这就会对B型细胞的形成和数量产生连锁反应。例如在神经元发育之前,必须先有一层基底细胞。在帕金森氏症疾病中,病人产生多巴胺的神经元减少了大约7.5万个。你可以想象这种损失的发生有两个原因:或许是因为一开始他们的神经元就比常人少,又或者他们以更快的速度失去了特定种类的神经元。日常人们接触一些杀虫剂和化学物质会导致后者的发生,但我们仍然不知道帕金森氏症是否与多巴胺分泌较少的神经元自然遗传有关。
这是我研究了一段时间的一个假设:基因构成不仅通过环境线索与疾病联系在一起,还因为在出生时就被赋予了一定的细胞数量,早期发育可以影响许多年后发生的事情。例如更年期也有类似现象,在某些情况下,女性出生时的卵母细胞较少,并且会经历卵巢早衰。神经学方面也有其他例子,特别是老鼠身上。但是在人类疾病中起作用的部分还没有被深入研究,这就是为什么我们现在要研究帕金森症是否会发生这种情况。
10、2013年你放弃了斯坦福大学董事职位,前往蒙大拿州工作,部分原因是你希望在科学教育领域发挥更大的影响力,这是为什么呢?
我认为大多数美国人对科学或科学研究并不是很感兴趣。然而,在斯坦福大学的学生中,情况并非如此。作为美国科学家,我们面临的问题是没有让学生相信科学。在像蒙大拿州立大学这样的大型公立大学里,我们试图说服学生,以及学生的家长,因为他们不一定接触到科学的重要性。
当我还是个小女孩的时候,我和妈妈坐在一起,等着看人们登上月球。我们花了整整一周的时间做食物,准备坐下来观看降落。在科学实验室里每天都有同样伟大的事情发生,但却没有人在意。也许在社会里,我们已经对科学变得麻木了。实际上,这是如此令人兴奋。作为一个国家,如果我们投资于科学、知识和认知,我们将会收获很多。不过我并不责怪公众不理解科学,甚至立法者有时也不愿投资。
11、科学教育缺少了什么?我们如何解决这个问题?
我认为科学家本身就是故事的一个重要组成部分,他们是谁可以帮助以一种有效的方式描绘科学。公众会像我一样对我学习的监管网络感到兴奋吗?或许了解的人会。但我认为让那些并不了解科技的人感兴趣就是我的故事与工作:我是六个孩子中最小的一个,我的母亲甚至没有高中毕业。我最终坐在了斯坦福大学的领导席位上,主导着我认为伟大的生活。我并不特别,我只是想依靠科学谋生。我的故事并没有表明科学,无论多么基础,都是关于你,关于你的家庭,关于我,关于我们的旅程。我在这样一个地方长大,你整个冬天都坐在那里讲故事,然后在夏天散去;结果第二年冬天又回来讲同样的故事,也许还会多讲一些。
博科园-科学科普|参考期刊文献:《Natural genetics》《Nature》
文:Jordana Cepelewicz/Quanta magazine/Quanta Newsletter
DOI:10.1038/ng.3449
DOI:doi.org/10.1038/s41556-018-0094-3
DOI:10.1038/nature14308














