从交流电转直流电出发调研二极管的使用
交流电和直流电是人们日常生活中电力使用的两种基本方式,然而交流电和直流电各有千秋,各自具有对方不可替代的优势,因此很多时候我们对交流电如何转换成直流电或是直流电如何转换成交流电倍感兴趣。通过查阅资料,了解到交流电转直流电是以整流电路作为重要模块实现的,而整流电路的重要组成元件是——二极管。对此,本文以交流电如何转换成直流电为思想来源,以二极管为所调研的电子元件,着手于调研二极管在整流电路中起到的作用,以此深入了解整流电路的原理、理想电路模型与实际电路元器件与模块之间的联系与区别。借此加强对电路理论的以及Multisim仿真工具的深度学习。
1. 引言
众所周知,交流电和直流电是人们在日常生活中两种基本的用电方式。然而交流电与直流电凭借着自身的优势,各有千秋,应用于不同的场景。如照明、动力用电大部分属于交流电,而电脑与手机等又大多采用直流电。因此很多时候我们需要针对交流电与直流电的优缺点,将他们相互转化来达到用户对电力特性的需求。
为此,本文从交流电如何转化为直流电的角度进行分析调研,从中了解到了一种名叫整流电路的模块在交流电转直流电电路中起到的至关重要的作用。随后调研了以此为出发点,逐步了解到整流电路是利用电子元件二极管的特性所制造。结合Multisim仿真工具,在此过程中加深了理想电路模型与实际电路元器件与模块之间的联系与区别。
本文的调研思路为:从二极管的基本特性开始——整流电路是如何利用二极管的特性组成——整流电路如何使用于交流电转直流电电路——深入拓展之稳压二极管与直流稳压电源。
2. 二极管的基本特性
A. 二极管的基本构成与伏安特性曲线
二极管是用半导体材料(硅、硒、锗等)制成的一种电子元件。它具有单向导电性能,即给二极管阳极和阴极加上正向电压时,二极管导通。当给阳极和阴极加上反向电压时,二极管截止。因此,二极管的导通和截止,则相当于开关的接通与断开。
二极管的伏安特性
B.二极管的等效电路
由图可知,二极管的伏安特性具有非线性,这给二极管应用电路的分析带来一定的困难。为了便于分析,常在一定的条件下,用线性元件所构成的电路来近似模拟二极管的特性,并用之取代电路中的二极管。能够模拟二极管特性的电路称为二极管的等效电路,也称为二极管的等效模型。而根据二极管的伏安特性又可以构造多种等效电路。
多种等效电路
3. 整流电路是如何利用二极管的特性组成
在分析整流电路时,为了突出重点,简化分析过程,一般均假定负载为纯电阻性;整流二极管具有(2. 二极管的基本特性)节中图1.2.4(a)中实线所示理想的伏安特性,即导通时正向压降为0,截止时反向电流为0。并且为了仿真电路与分析的方便,直接使用一合理的交流电源作为输入电源研究波形而没有经过变压器变压处理。
A.交流电
交流电(简称AC)是指电流方向随时间作周期性变化的电流,其波形如图所示为一正弦曲线。
交流电波形
B.单相半波整流电路
由(2. 二极管的基本特性)节中可知,在给二极管阳极和阴极加上正向电压时,二极管导通。当给阳极和阴极加上反向电压时,二极管截止。那么只要在仿真电路中串联一个理想二极管D1,负载电阻R1的电压和电流都具有单一方向脉动的特性。这就是最简单的整流电路——单相半波整流电路。
单相半波整流电路
C.单相桥式整流电路
为了克服单相半波整流电路的缺点,在实用电路中多采用单相全波整流电路,最常用的是单相桥式整流电路。
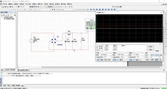
单相桥式整流电路是由四只二极管所组成,其构成原则就是保证电压V1的整个周期内,负载上的电压和电流方向始终保持不变。为了达到这一目的,就要在V1的正、负半周内正确引导流向负载的电流。单相桥式整流电路模型如下图所示:
单相桥式整流电路
将单相桥式整流电路(1G4B42)接入电路,得到如下图所示波形:
接入电路波形
4. 整流电路如何使用于交流电转直流电电路
A.直流电
以上所得到的直流电称为脉动直流电,其电流大小会随时间变化,但是方向一直保持不变。区别于高中所学的恒定直流电——电流大小和方向都不发生改变,如恒压电压源、横流电压源。但在实际应用过程中常常是以脉动直流电的形式存在,如常用干电池在使用过程中路端电压会逐渐减少,但方向保持不变。
B.整流+滤波+稳压
整流电路的输出电压虽然是单一方向的,但是含有较大的交流成分,不能适应大多电子电路及设备的需要。因此,一般在整流后,还需加上滤波电路将脉动的直流电压变为平滑的直流电压。
在这之后,虽然整流滤波电路能将正弦交流电压变换成较为平滑的直流电压,但是,一方面,由于输出电压平均值取决于输入电压有效值,所以当输入电压发生波动时,输出电压平均值将随之产生相应的波动;另一方面,由于整流滤波电路内阻的存在,当负载变化时,内阻上的电压将产生变化,于是输出电压平均值也将随之产生相反的变化。为了获得稳定性好的直流电压,必须采取稳压措施。
在电路中并联一个稳压二极管(1N4884)后,完成了整流电路+滤波电路+稳压电路的连接,成功由交流电得到了所希望看到的稳定性较好的平滑的直流电。
5. 深入拓展之稳压二极管与直流稳压电源
A.稳压二极管
稳压二极管是一种硅材料制成的面接触型晶体二极管,简称稳压管。稳压管在反向击穿时,在一定电流范围内(或者说在一定的功率损耗范围内),端电压几乎不变,表现出稳压特性。因而广泛应用于稳压电源与限幅电路之中。
B.直流稳压电源
直流电源的输入为220V的电网电压(即市电),一般情况下,所需直流电压的数值和电网电压的有效值相差较大,因而需要通过电源变压器降压后,再对交流电压进行处理。变压器二次电压有效值决定于后面电路的需要。目前,也有部分电路不用变压器,利用其它方法升压或降压。
变压器二次电压通过整流电路从交流电压转换为直流电压,即将正弦波电压转换为单一方向的脉动电压,半波整流电路和全波整流电路的输出波形如图中所画:
可以看出,它们均含有较大的交流分量,会影响负载电路的正常工作;例如,交流分量将混入输入信号被放大电路放大,甚至在放大电路的输出端所混入的电源交流分量大于有用信号;因而不能直接作为电子电路的供电电源。应当指出,图中整流电路输出端所画波形是未接滤波电路时的波形,接人滤波电路后波形将有所变化。
为了减小电压的脉动,需通过低通滤波电路滤波,使输出电压平滑。理想情况下,应将交流分量全部滤掉,使滤波电路的输出电压仅为直流电压。然而,由于滤波电路为无源电路,所以接人负载后势必影响其滤波效果。对于稳定性要求不高的电子电路,整流、滤波后的直流电压可以作为供电电源。
交流电压通过整流、滤波后虽然变为交流分量较小的直流电压,但是当电网电压波动或者负载变化时,其平均值也将随之变化。稳压电路的功能是使输出直流电压基本不受电网电压波动和负载电阻变化的影响,从而获得足够高的稳定性。这便是直流稳压电源的基本原理。
直流稳压电源的方框图
从以上的直流稳压电源的方框图不难看出,其原理正是之前所讨论的整流电路+滤波电路+稳压电路。核心器件便是电子元件——二极管。所不同的地方在于生活中的市电是220V,使用时需要先对其降压。
6. 总结
复杂的直流稳压电源核心器件无非是小小的一个二极管。我们生活中所常见的那些电子产品、家用电器等,其体积庞大,功能复杂,然而其功能的实现无非也是一个个类似于二极管这样的微不足道的小电子元件所构成。小元件有大妙用,用一个个电子元件构成庞大的电路模型再到神奇的电子产品,这一个过程像极了一个国家的诞生。或许每一个电路模型都可以看作是一个独立的电路王国,而每一个电子元件便是电路王国里的每一个子民。如何将这些充满奇迹的电子元件用对、用神,便需要对每一个电子元件深度解析,从他们的制造出发,以他们各自的特性为基准。多方面考虑、规划,这样的电路才是充满奇迹、富有生机的。
我想这也正是我们为何学习《电路理论》、《半导体物理》、《半导体器件物理》等这些课程的原因——从原理出发,才能达到一种与元器件心有灵犀的地步,在使用元器件构成自己想要的电路时才能如鱼得水、如虎添翼。
参考文献
[1]袁晨. 交流电与直流电相互转换原理[J].电子世界,2018,(19),21-23.
[2]童诗白,华成英主编. 模拟电子技术基础(第五版)[M]. 北京:高等教育出版社,2015.
[3]高吉祥主编. 模拟电子线路与电源设计[M]. 北京:电子工业出版社,2019.
作者:N
审核:白烟














